中央人民政府门户网站
陕西省人民政府
西安市人民政府
西咸新区管委会
登录
退出
注册
融媒体矩阵
繁体
无障碍浏览工具
网站首页
新闻中心
党务公开
政府信息公开
政务服务
互动交流
首页
新闻
公开
互动
招商
当前位置:
首页
/
专题专栏
/
大气环境问题曝光台
/
正文
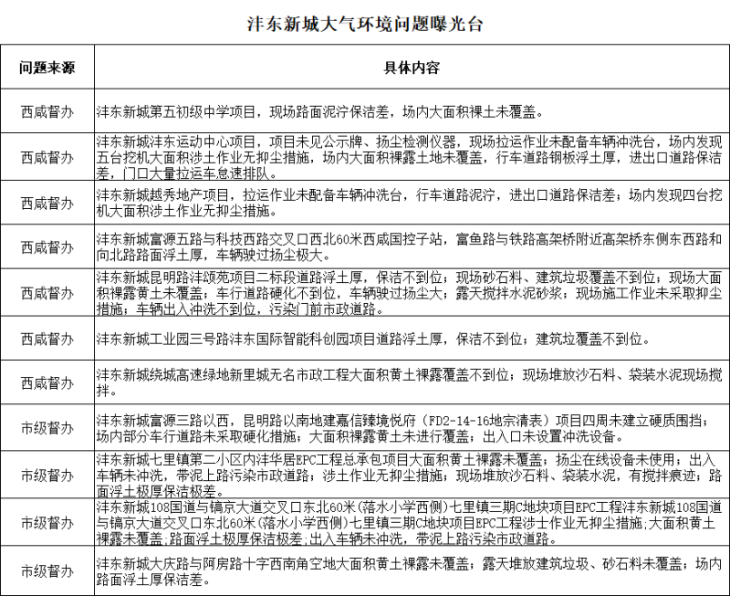
沣东新城大气环境问题曝光台(第十六期)
浏览次数:
次
发布时间:2024-12-30 09:53
来源:西咸新区生态环境局(沣东)工作部
【字体:
大
中
小
】
打印
保存
发布时间:2024-12-30 09:53
来源:西咸新区生态环境局(沣东)工作部
分享:
扫一扫在手机打开当前页